EN

公司动态

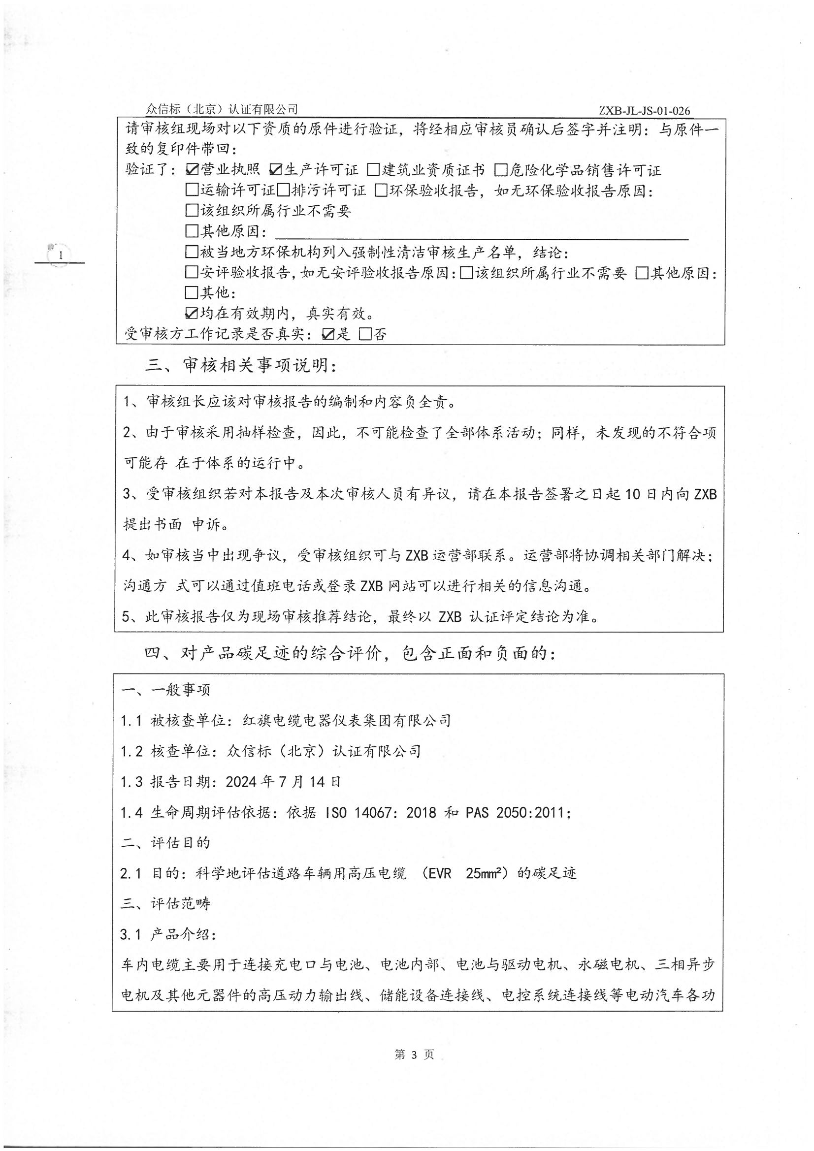
产品碳足迹核查报告

2025-06-09 10:42:39  来源:本站

产品碳足迹核查报告IS0 14067-2018 PAS 2050 2011_页面_01.jpg产品碳足迹核查报告IS0 14067-2018 PAS 2050 2011_页面_02.jpg产品碳足迹核查报告IS0 14067-2018 PAS 2050 2011_页面_03.jpg产品碳足迹核查报告IS0 14067-2018 PAS 2050 2011_页面_04.jpg产品碳足迹核查报告IS0 14067-2018 PAS 2050 2011_页面_05.jpg产品碳足迹核查报告IS0 14067-2018 PAS 2050 2011_页面_06.jpg产品碳足迹核查报告IS0 14067-2018 PAS 2050 2011_页面_07.jpg产品碳足迹核查报告IS0 14067-2018 PAS 2050 2011_页面_08.jpg产品碳足迹核查报告IS0 14067-2018 PAS 2050 2011_页面_09.jpg产品碳足迹核查报告IS0 14067-2018 PAS 2050 2011_页面_10.jpg产品碳足迹核查报告IS0 14067-2018 PAS 2050 2011_页面_11.jpg产品碳足迹核查报告IS0 14067-2018 PAS 2050 2011_页面_12.jpg产品碳足迹核查报告IS0 14067-2018 PAS 2050 2011_页面_13.jpg

上一篇:BB贝博艾弗森官方网站电缆电器仪表集团有限公司 2024 年度温室气体排放核查报告

下一篇:2024年度社会责任报告

联系我们

地 址:浙江省乐清市经济开发区经五路268号
全国统一客服热线:400-0700-118  电 话:0577-62056161
阿里巴巴网址:zghongqidianlan.1688.com
浙ICP备19034639号-1@2013-2018 ? 中国·BB贝博艾弗森官方网站集团 版权所有

  • 进入公司网站

  • 进入阿里巴巴

@2013-2018 ? 中国·BB贝博艾弗森官方网站集团 版权所有